7月1日后:印花税下调了!
2021年6月10日,第十三届全国人民代表大会常务委员会第二十九次会议通过《中华人民共和国印花税法》(以下简称“《印花税法》”),自2022年7月1日起施行。《印花税法》实施后,与原《印花税暂行条例》相比有哪些变化?
一、印花税纳税义务人是谁?
答:《印花税法》第一条规定:在中华人民共和国境内书立应税凭证、进行证券交易的单位和个人,为印花税的纳税人,应当依照本法规定缴纳印花税。在中华人民共和国境外书立在境内使用的应税凭证的单位和个人,应当依照本法规定缴纳印花税。
二、明确扣缴义务人的情形
答:《印花税法》第十四条规定:纳税人为境外单位或者个人,在境内有代理人的,以其境内代理人为扣缴义务人;在境内没有代理人的,由纳税人自行申报缴纳印花税,具体办法由国务院税务主管部门规定。
证券登记结算机构为证券交易印花税的扣缴义务人,应当向其机构所在地的主管税务机关申报解缴税款以及银行结算的利息。
实务总结:
1、境内有代理人的,以其境内代理人为扣缴义务
2、在境内没有代理人的,由纳税人自行申报缴纳印花税
3、证券登记结算机构为证券交易印花税的扣缴义务人
三、明确应税合同/产权转移书据的计税依据不含列明的增值税税款
答:《印花税法》第五条规定:印花税的计税依据如下:
(一)应税合同的计税依据,为合同所列的金额,不包括列明的增值税税款;
(二)应税产权转移书据的计税依据,为产权转移书据所列的金额,不包括列明的增值税税款;
因此,签订合同时列明了增值税税额,可以按不含税金额缴纳印花税。需要注意的是,如果未列明增值税税额,则需按总金额申报缴纳印花税。
实务总结:建议纳税人在草拟合同时分开列明金额和所涉增值税税款,避免因未分开列明而导致税务机关将整体金额作为印花税计税依据从而可能产生的纳税争议。
四、印花税计税依据如何规定?
答:《印花税法》较原《印花税暂行条例》对计税依据进一步予以了明确:
一是应税合同的计税依据,为合同所列的金额,不包括列明的增值税税款;
二是应税产权转移书据的计税依据,为产权转移书据所列的金额,不包括列明的增值税税款;
三是应收营业账簿的计税依据,为账簿记载的实收资本(股本),资本公积合计金额;
四是应税合同、产权转移书据未列明金额的,计税依据按照实际结算的金额确定。计税依据按照前面规定仍不能确定的,按照书立合同、产权转移书据时的市场价格确定。依法应当执行政府定价或者政府指导价的,按照国家有关规定确定;
五是同一应税凭证载有两个以上税目事项并分别列明金额的,按照各自适用的税目税率分别计算应纳税额;未分别列明金额的,从高适用税率。
五、印花税税目有哪些变化?
答:《印花税法》中共有合同(指书面合同)、产权转移书据、营业账簿、证券交易四大类税目,17个明细税目。《印花税法》较原《印花税暂行条例》删除了后者中列举的“其他账簿”“权利、许可证照”税目及“经财政部确定征税的其他凭证”,具体:
1、删除“权利、许可证照”税目:《印花税法》删除了“权利、许可证照”税目,意味着从2022年7月1日起,政府部门发给的房屋产权证、工商营业执照、商标注册证、专利证、土地使用证等将无需按件贴花。
2、删除“营业账簿”中的“其他账簿”:现行规定下,“营业账簿”中的“其他账簿”自2018年5月1日起免征印花税。《印花税法》将其从税目中删除,意味着此后该项目将属于不征税项目。
3、纳入“融资租赁合同”和“证券交易”税目:在现行规定下,“融资租赁合同”比照“借款合同”税目计征印花税;“证券交易”则按照1‰的税率向出让方单边征收印花税。《印花税法》从法律层面将前述两个项目纳入印花税税目之中。
4、其他:《印花税法》对于税目规定的其他变化包括分类列明“产权转移书据”的具体类型及其对应税率,简并“建设工程勘察设计合同”、“建筑安装工程承包合同”,变更部分税目名称等。
六、明确电子订单属于应收凭证
根据《印花税法》第十二条规定“个人与电子商务经营者订立的电子订单”免征印花税。
需要提醒的是,个人与电商经营者订立的电子订单,对于双方均免征印花税。同时也说明,其他非个人相关方与电子商务经营者如若订立电子订单,则应当按规定缴纳印花税。
七、印花税税率有哪些变化?
答:《印花税法》部分税目的税率降低:
一是原加工承揽合同更名为承揽合同,税率从万分之五降低为万分之三;
二是原建设工程勘察设计合同、建筑安装工程承包合同调整为建设工程合同,税率为万分之三;
三是原货物运输合同更名为运输合同,税率从万分之五降低为万分之三;
四是原《印花税暂行条例》产权转移书据税目下没有再细分,《印花税法》对此税目进行了细化,产权转移书据中的商标专用权、著作权、专利权、专有技术使用权转让书据,税率从万分之五降低为万分之三;
五是营业账簿,将营业账簿现行优惠税率确定为法定税率,税率从万分之五降低为万分之二点五。
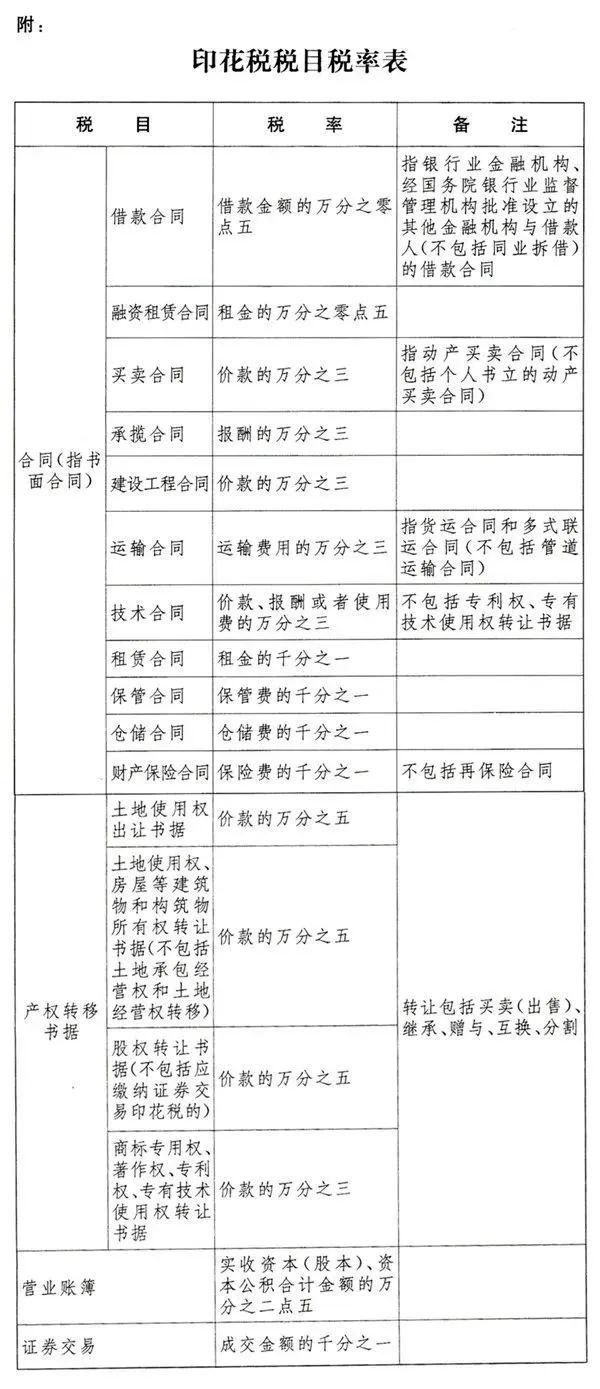
八、印花税税目和税率表具体?
九、印花税纳税时间如何规定?
答:《印花税法》第十五条规定,印花税的纳税义务发生时间为纳税人书立应税凭证的当日。
十、印花税纳税期限如何规定?
答:《印花税法》第十六条规定,印花税按季、按年或者按次计征:
一是按季、按年计征的
纳税人应当自季度、年度终了之日起十五日内申报缴纳税款;
二是按次计征的
纳税人应当自纳税义务发生之日起十五日内申报缴纳税款。
十一、印花税纳税地点如何规定?
答:《印花税法》较原《印花税暂行条例》对纳税地点进一步予以了明确:
一是纳税人为单位的,应当向其机构所在地的主管税务机关申报缴纳印花税;
二是纳税人为个人的,应当向应税凭证书立地或者纳税人居住地的主管税务机关申报缴纳印花税;



