重磅推荐!增值税留抵退税合规指引
一、增值税留抵退税合规
指 引
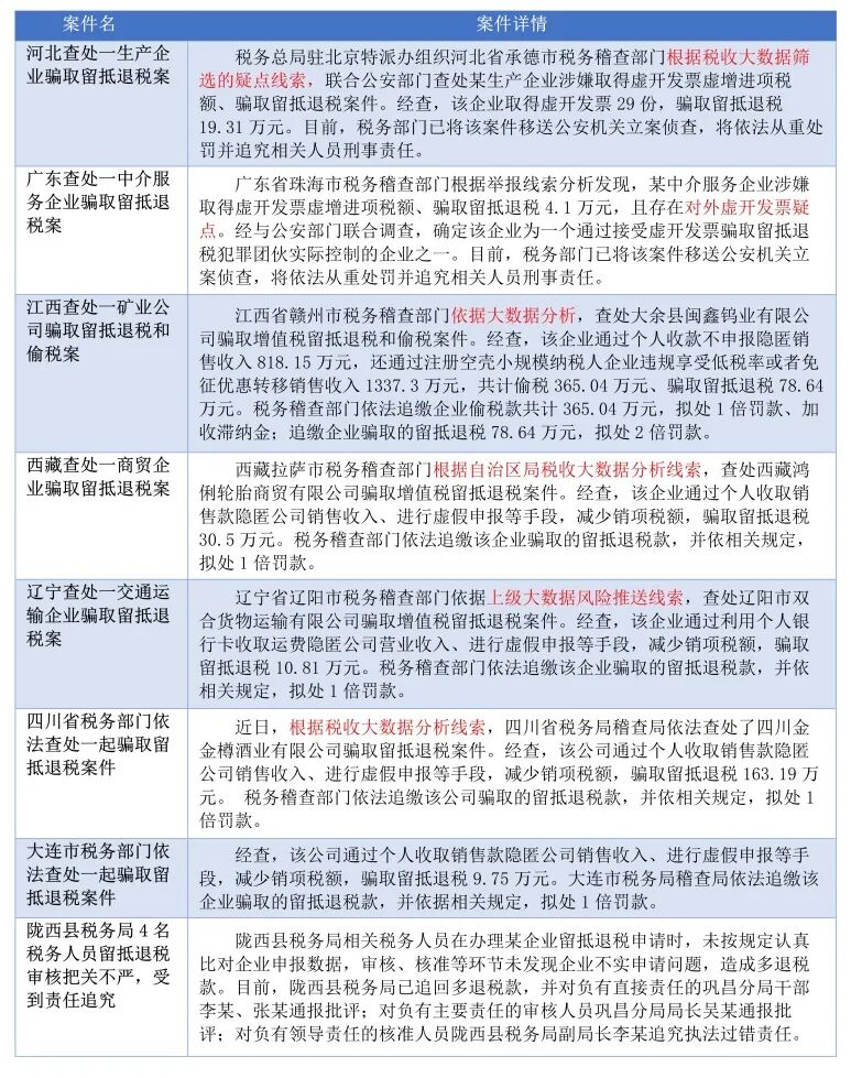
引 言 增值税期末留抵退税政策实行显然为纳税人起到了雪中送炭之功,但是,留抵退税政策在适用条件上对纳税人的财税合规提出了一定要求,在税收大数据的支持之下税务机关对于骗取留抵退税行为也具备更强的稽查能力。为了能够充分利用税收优惠政策,避免遭受税务违法处罚,纳税人需做好风险自查工作,加强企业税务合规。 一、政策适用对象 14号公告第三条明确,适用前述政策的纳税人需同时符合以下条件: 1.纳税信用等级为A级或者B级; 2.申请退税前36个月未发生骗取留抵退税、骗取出口退税或虚开增值税专用发票情形; 3.申请退税前36个月未因偷税被税务机关处罚两次及以上; 4.2019年4月1日起未享受即征即退、先征后返(退)政策。 对于不符合第4项条件的纳税人,14号公告第十条第二款提供了治愈途径,明确2019年4月1日起已享受过增值税即征即退、先征后返(退)政策的纳税人,可以在2022年10月31日前一次性将已退还的增值税即征即退、先征后返(退)税款全部缴回,而后按规定申请退还留抵税额。但相应的,第十条第一款也规定纳税人自2019年4月1日起已取得留抵退税款的,不得再申请享受增值税即征即退、先征后返(退)政策。纳税人可以在2022年10月31日前一次性将已取得的留抵退税款全部缴回后,按规定申请享受增值税即征即退、先征后返(退)政策。基于此条规定,纳税人可以比较对企业而言增值税即征即退、先征后返(退)政策与留抵退税政策哪一项更为有利。 二、需避免被认定为骗取退税、虚开专票 在增值税留抵退税政策之下,退税资金直达企业,能够为企业提供最为直接、最为有效的现金流支持,有力缓解疫情之下企业沉重的经营压力。但是,根据14号公告第三条的规定,为享受这一政策,企业必须要避免被认定为在36个月内实施过骗取留抵退税、骗取出口退税或虚开增值税专用发票行为。 在此之前,虚开发票等涉税违法行为就已被列为税务稽查重点领域,《关于进一步深化税收征管改革的意见》即强调重点查处虚开(及接受虚开)发票、隐瞒收入、虚列成本、利用“税收洼地”和关联交易恶意税收筹划以及利用新型经营模式逃避税等涉税违法行为,2022年4月1日起实施大规模增值税留抵退税政策以来,全国税务系统更是加强对骗取留抵退税违法行为的打击力度,各地多起骗取留抵退税案件被依法查处,典型案件亦被选取曝光,可见税务机关的查处决心。 表1 典型骗取留抵退税案 针对一系列涉税违法案件,国家税务总局、公安部、最高人民检察院、海关总署、中国人民银行、国家外汇管理局六部门指出,将深入贯彻落实常态化打击虚开骗税违法犯罪的工作部署,坚持精诚共治、精准打击,常打长打、长治长效,进一步加大打击力度,持续保持对虚开骗税等涉税违法犯罪行为重拳出击的高压态势。同时,按照党中央、国务院实施新的组合式税费支持政策特别是大规模留抵退税的部署,将防范和打击骗取留抵退税违法犯罪行为作为六部门常态化打击的重点,对骗取留抵退税等涉税违法犯罪行为露头就打、严惩不贷。在主管部门的严打环境中,纳税人应当实施从事骗取留抵退税、骗取出口退税或虚开增值税专用发票行为,这既是享受增值税留抵退税政策的前提条件,更是避免承担严肃违法后果的必然要求。 三、风险自查评估目录 (一)进项税额虚增之十二大情形 (二)虚减销项税额之十二大情形 (三)企业基本风险之六大情形



